Inpera

Construction Platform / Product Design

Inpera Hero

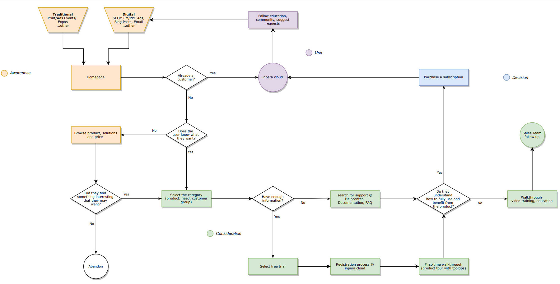
Inpera is a platform that streamlines procurement and tendering processes in the construction industry. By providing a centralized and standardized solution, it simplifies the construction workflow, making it more efficient and cost-effective.

My task was to reimagine the platform's information architecture, layout, and user flow. I brought these concepts to life through high-fidelity mockups adhering to Inpera's established design system. Working with the product and engineering teams, I implemented a revamped user experience that enhanced usability.

Expertise

  • UX Design
  • Branding
  • UI Systems

Distilling Complexity

To prioritize essential features, I analyzed and eliminated unnecessary elements. Through customer research, I distilled complex concepts into key features addressing user motivations. Prototypes then effectively communicated the design vision and focused direction for the project.

Funkwerk
Next Case Study

Funkwerk